微信
写信
入口
进入邮件
|
设为首页
|
加入收藏
无障碍
登录
注册
新疆维吾尔自治区林业和草原局
http://lcj.xinjiang.gov.cn
首 页
要闻动态
政务公开
政务服务
互动交流
专题专栏
当前位置:
首页
>
政务公开
>
公告公示
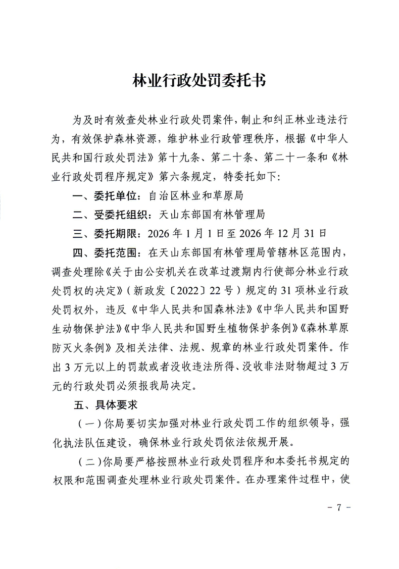
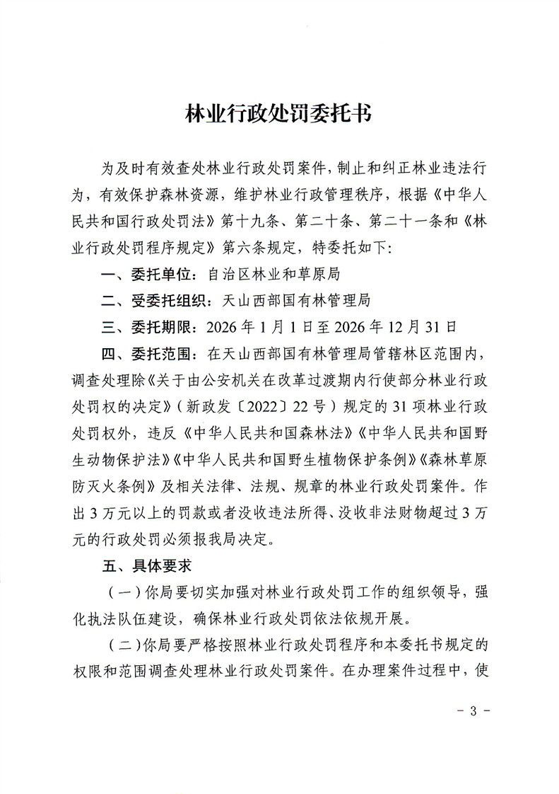
关于委托行使林业行政处罚权的通知
来源:法规改革处
日期:2026-01-20 13:01
点击:[
次]
【字体:
大
中
小
】
【打印本文】
扫描分享至微信
友情链接:
自治区政府网站
新疆维吾尔自治区人民政府
国内林业系统网站
国家林业和草原局
关注森林网
河北省林业和草原局
山东省自然资源厅
湖南省林业局
广西壮族自治区林业局
江西省林业局
内蒙古自治区林业和草原局
辽宁省林业和草原局
黑龙江省林业和草原局
山西省林业和草原局
河南省林业局
安徽省林业局
江苏省林业局
浙江省林业局
福建省林业局
湖北省林业局
广东省林业局
贵州省林业局
云南省林业和草原局
四川省林业和草原局
陕西省林业局
重庆市林业局
青海省林业和草原局
甘肃省林业和草原局
宁夏回族自治区林业和草原局
国内主要网站
中国政府网
人民网
新华网
疆内主要网站
新疆政府网
新疆昆仑网
新疆天山网
新疆日报网
主办单位:新疆维吾尔自治区林业和草原局办公室
承办单位:新疆维吾尔自治区林业和草原局宣传信息中心
开办单位:新疆维吾尔自治区林业和草原局
联系方式:0991-5852194
新公网安备 65010046010号
新疆维吾尔自治区林业和草原局 版权所有 Copyright @2017
新ICP备15001914号-1
政府网站标识码:6500000052
网站地图
< img src="//www.xinjiang.gov.cn/phpstat/count/10000001/10000001.php" alt="PHPStat Analytics"/>